TIN TỨC
Danh mục
Bài viết mới nhất

Phần mềm quản lý nhà cung cấp hiệu quả, thông minh, tiết kiệm chi phí

-13/07/2024

Quản lý nhà cung cấp không chỉ dừng lại ở việc ghi chép đơn hàng mà còn là bài toán tối ưu chuỗi cung ứng, đảm bảo hàng hóa luôn có sẵn, giá cả hợp lý và mối quan hệ hợp tác bền vững. Những sai sót trong quản lý nhà cung cấp có thể dẫn đến thất thoát doanh thu, gián đoạn kinh doanh hoặc thậm chí làm giảm lợi thế cạnh tranh.

Vậy làm thế nào để kiểm soát đơn hàng, công nợ, chất lượng giao hàng của từng nhà cung cấp một cách khoa học và tiết kiệm chi phí? Câu trả lời chính là sử dụng phần mềm quản lý nhà cung cấp - một giải pháp giúp nhiều doanh nghiệp đơn giản hóa quy trình, tối ưu chi phí và tăng hiệu quả kinh doanh.

Trong bài viết này, tôi sẽ giúp bạn hiểu rõ lợi ích, tiêu chí lựa chọn và gợi ý những phần mềm quản lý nhà cung cấp tốt nhất trên thị trường

Phần mềm quản lý nhà cung cấp hiệu quả, thông minh, tiết kiệm chi phí

1. Những lợi ích của phần mềm quản lý nhà cung cấp đối với doanh nghiệp

Quản lý nhà cung cấp là theo dõi danh sách đối tác và lưu trữ thông tin liên hệ. Trong thực tế, việc tối ưu mối quan hệ với nhà cung cấp, kiểm soát chất lượng đơn hàng và duy trì dòng tiền hợp lý có thể tác động lớn đến hiệu suất kinh doanh của doanh nghiệp. 

Có nhiều chủ doanh nghiệp gặp rắc rối khi quên kiểm soát công nợ, nhận hàng kém chất lượng hoặc mất quá nhiều thời gian xử lý dữ liệu đơn hàng, dẫn đến sai sót không đáng có. Đây chính là lúc phần mềm quản lý nhà cung cấp cần được áp dụng, giúp doanh nghiệp kiểm soát quy trình tốt hơn, tiết kiệm thời gian và tối ưu chi phí.

Sau đây là những lợi ích chính của việc sử dụng phần mềm quản lý nhà cung cấp đối với doanh nghiệp: 

1.1. Tối ưu hóa quy trình nhập hàng, tiết kiệm thời gian

Một trong những thách thức lớn nhất của doanh nghiệp là kiểm soát quá trình nhập hàng từ nhiều nhà cung cấp khác nhau. Nếu không có công cụ hỗ trợ quản lý tập trung, việc theo dõi từng đơn hàng, thời gian giao nhận, chất lượng hàng hóa trở nên rất khó khăn.

Phần mềm quản lý nhà cung cấp giúp chủ doanh nghiệp tự động hóa quy trình đặt hàng, giảm thiểu sai sót khi nhập hàng. Thay vì phải ghi chép thủ công hoặc theo dõi qua email, Zalo, file Excel rời rạc, chủ doanh nghiệp có thể kiểm tra tình trạng đơn hàng, theo dõi thời gian giao nhận ngay trên hệ thống, giúp tối ưu thời gian làm việc.

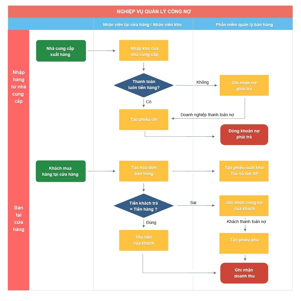
1.2 Kiểm soát công nợ nhà cung cấp, tránh thất thoát tài chính

Công nợ với nhà cung cấp là yếu tố cực kỳ quan trọng, đặc biệt với những doanh nghiệp có nhiều đơn nhập hàng mỗi tháng. Nếu không theo dõi chặt chẽ, doanh nghiệp có thể bị chậm thanh toán, quên công nợ hoặc gặp khó khăn trong việc kiểm tra các khoản đã chi trả.

Tôi đã gặp nhiều trường hợp chủ kho quên kiểm tra công nợ với nhà cung cấp, dẫn đến tình trạng thiếu hụt dòng tiền hoặc bị mất lợi thế đàm phán do thanh toán trễ hạn. Phần mềm quản lý nhà cung cấp giúp chủ kho tự động nhắc nhở các khoản cần thanh toán, theo dõi lịch sử giao dịch chi tiết, đảm bảo dòng tiền được kiểm soát hiệu quả.

Lợi ích cụ thể như sau:

  • Theo dõi công nợ theo từng nhà cung cấp, biết chính xác số tiền đã thanh toán, còn nợ bao nhiêu
  • Nhắc nhở thanh toán đúng hạn, tránh mất uy tín hoặc bị phạt do trễ hạn
  • Kiểm soát dòng tiền tốt hơn, lên kế hoạch nhập hàng hợp lý mà không ảnh hưởng đến tài chính
Kiểm soát công nợ nhà cung cấp
Kiểm soát công nợ nhà cung cấp

1.3. Đánh giá chất lượng nhà cung cấp, tối ưu chuỗi cung ứng

Không phải nhà cung cấp nào cũng đáng tin cậy và không phải lúc nào giá rẻ cũng đi đôi với chất lượng tốt. Có thể xảy ra trường hợp một doanh nghiệp nhập hàng giá thấp nhưng sau đó phát hiện hàng lỗi quá nhiều, ảnh hưởng đến uy tín thương hiệu.

Phần mềm quản lý nhà cung cấp giúp theo dõi lịch sử giao dịch, tỷ lệ giao hàng đúng hạn, tỷ lệ hàng lỗi của từng nhà cung cấp. Dựa vào đó, doanh nghiệp có thể đánh giá chính xác hiệu suất của họ và đưa ra quyết định hợp tác lâu dài hay thay đổi đối tác.

Lợi ích cụ thể:

  • Lưu trữ toàn bộ lịch sử giao dịch, đánh giá chất lượng từng nhà cung cấp
  • So sánh giá cả, chất lượng giữa nhiều đối tác, lựa chọn nhà cung cấp tối ưu nhất
  • Giảm thiểu rủi ro nhập hàng kém chất lượng, ảnh hưởng đến khách hàng cuối

Việc hiểu rõ tầm quan trọng cũng như cách đánh giá và quản lý nhà cung cấp sẽ giúp doanh nghiệp duy trì quan hệ hợp tác bền vững và hạn chế rủi ro tài chính.

Bạn đang gặp khó khăn trong việc vừa quản lý bán hàng vừa phải thực hiện nghiệp vụ kế toán liên quan tới nhà cung cấp. Hãy tìm đến với Nhanh.vn - Giải pháp phần mềm tích hợp 2 trong 1, vừa quản lý bán hàng hiệu quả, vừa giúp đỡ các nhân viên kế toán kiểm soát công nợ với nhà cung cấp.

nhận tư vấn ngay

Phần mềm Nhanh.vn tích hợp rất nhiều tính năng quản lý
Phần mềm Nhanh.vn tích hợp rất nhiều tính năng quản lý

1.4 Đồng bộ dữ liệu, giảm sai sót trong quản lý hàng hóa

Việc lưu trữ thông tin nhà cung cấp trên nhiều kênh khác nhau như Excel, email, tin nhắn,… dễ dẫn đến sai sót hoặc thất lạc dữ liệu. Có nhiều doanh nghiệp mất hàng giờ chỉ để đối soát số liệu giữa các đơn hàng, phiếu nhập kho và hóa đơn từ nhà cung cấp.

Phần mềm quản lý nhà cung cấp giúp doanh nghiệp đồng bộ toàn bộ dữ liệu vào một hệ thống duy nhất, dễ dàng tra cứu và đối soát thông tin một cách chính xác.

Lợi ích cụ thể:

  • Lưu trữ toàn bộ thông tin nhà cung cấp, hợp đồng, báo giá trên hệ thống
  • Đồng bộ dữ liệu nhập kho - đơn hàng - công nợ, tránh sai sót khi kiểm tra
  • Tìm kiếm thông tin dễ dàng, không mất thời gian tra cứu thủ công

Tăng cường tính minh bạch và bảo mật dữ liệu

Vấn đề rò rỉ thông tin nhà cung cấp hoặc dữ liệu đơn hàng bị thất thoát có thể ảnh hưởng lớn đến doanh nghiệp, đặc biệt với những công ty có nhiều nhân viên quản lý kho. Một số doanh nghiệp nhỏ chưa có hệ thống phần mềm nên vẫn lưu trữ thông tin trên file Excel, dẫn đến nguy cơ chỉnh sửa dữ liệu sai lệch hoặc mất thông tin quan trọng.

Phần mềm quản lý nhà cung cấp giúp tăng cường bảo mật thông tin, cho phép phân quyền truy cập theo vai trò nhân viên. Nhờ vậy, tôi có thể kiểm soát ai có quyền chỉnh sửa dữ liệu, ai chỉ có quyền xem báo cáo, đảm bảo hệ thống vận hành an toàn.

Những lợi ích của phần mềm quản lý nhà cung cấp đối với doanh nghiệp
Những lợi ích của phần mềm quản lý nhà cung cấp đối với doanh nghiệp

Việc sử dụng phần mềm quản lý nhà cung cấp giúp doanh nghiệp tối ưu quy trình nhập hàng, kiểm soát công nợ, đánh giá chất lượng đối tác. Hơn nữa, sử dụng phần mềm quản lý còn giúp doanh nghiệp đảm bảo tính minh bạch và bảo mật thông tin. Nếu bạn đang gặp khó khăn trong quản lý nhà cung cấp hoặc muốn cải thiện hiệu suất kinh doanh, đầu tư vào một phần mềm phù hợp là quyết định đúng đắn để tiết kiệm thời gian, tối ưu chi phí và vận hành doanh nghiệp hiệu quả hơn.

2. Tính năng mà phần mềm quản lý nhà cung cấp cần có

Phần mềm quản lý nhà cung cấp (SPM) giúp doanh nghiệp quản lý thông tin, đánh giá hiệu suất và tối ưu hóa mối quan hệ với nhà cung cấp. Có rất nhiều phần mềm SPM khác nhau trên thị trường, với các tính năng và mức giá khác nhau. Lựa chọn phần mềm SPM phù hợp bạn cần cân nhắc, tìm hiểu về tính năng của nó.

Quản lý thông tin nhà cung cấp

  • Lưu trữ đầy đủ thông tin chi tiết về nhà cung cấp như tên, địa chỉ, thông tin liên hệ, website, lĩnh vực kinh doanh, sản phẩm/dịch vụ cung cấp, năng lực tài chính, tình hình pháp lý…
  • Phân loại nhà cung cấp theo tiêu chí như ngành hàng, khu vực, mức độ quan trọng…
  • Cập nhật thông tin nhà cung cấp thường xuyên để đảm bảo tính chính xác
Quản lý thông tin nhà cung cấp
Quản lý thông tin nhà cung cấp

Quản lý hợp đồng

  • Tạo, lưu trữ và quản lý hợp đồng với nhà cung cấp một cách hiệu quả
  • Theo dõi thời hạn hợp đồng, điều khoản thanh toán, các điều khoản và điều kiện khác
  • Gửi thông báo tự động khi hợp đồng sắp hết hạn hoặc cần gia hạn

Quản lý đơn đặt hàng

  • Tạo, theo dõi và quản lý đơn đặt hàng từ nhà cung cấp
  • Theo dõi tình trạng đơn hàng, lịch giao hàng, số lượng hàng hóa, giá cả…
  • Gửi thông báo tự động cho nhà cung cấp khi có đơn đặt hàng mới hoặc thay đổi đơn hàng

Tính năng này chỉ phát huy tối đa hiệu quả khi được kết hợp với quy trình kho bãi chuẩn chỉnh. Để hiểu rõ hơn, bạn có thể tham khảo Quy trình quản lý nhập - xuất - tồn kho chuẩn chỉnh cho shop nhằm đảm bảo dòng chảy hàng hóa luôn minh bạch và chính xác.

Quản lý thanh toán

  • Theo dõi tình trạng thanh toán cho nhà cung cấp
  • Tạo và gửi hóa đơn thanh toán
  • Ghi nhận thanh toán từ nhà cung cấp
  • Báo cáo chi tiết về tình hình thanh toán với từng nhà cung cấp

Đánh giá hiệu suất nhà cung cấp

  • Đánh giá hiệu suất nhà cung cấp dựa trên các tiêu chí như chất lượng sản phẩm/dịch vụ, giá cả, thời gian giao hàng, dịch vụ khách hàng,…
  • Sử dụng hệ thống xếp hạng để phân loại nhà cung cấp.
  • Báo cáo chi tiết về hiệu suất của từng nhà cung cấp.

Bên cạnh đó, việc lựa chọn phần mềm quản lý nhà cung cấp còn phụ thuộc vào nhu cầu cụ thể của từng doanh nghiệp, ngân sách, uy tín, bảo mật của nhà cung cấp phần mềm. 

3. Lời khuyên khi lựa chọn phần mềm quản lý nhà cung cấp

Đầu tiên là việc đầu tư cho phần mềm quản lý nhà cung cấp không chỉ sử dụng ban đầu, mà còn đòi hỏi doanh nghiệp phải có quy trình phát triển, đầu tư phù hợp với ngân sách, nâng cấp hệ thống vận hành trong tương lai. Doanh nghiệp cần xác định đúng mức đầu tư cần thiết và tìm hiểu thông tin về các giải pháp phần mềm để tối ưu chi phí và nguồn lực. 

Khi lựa chọn phần mềm quản lý nhà cung cấp, doanh nghiệp cũng cần đánh giá xem giải pháp đó có thực sự phù hợp với nhu cầu, đặc thù hoạt động kinh doanh của công ty không. Nếu không tương xứng quy mô, việc triển khai sẽ gặp nhiều khó khăn.

Bên cạnh đó, nếu doanh nghiệp chỉ chú trọng vào giá thấp thì điều đó chưa hẳn là lựa chọn tối ưu mà doanh nghiệp cần cân nhắc cả tính năng của phần mềm, chất lượng dịch vụ.

Ngoài ra, doanh nghiệp cần đánh giá chất lượng của dịch vụ triển khai và hỗ trợ khách hàng sau khi sử dụng phần mềm. Trong một số trường hợp sử dụng, doanh nghiệp sẽ gặp các tình huống phát sinh và cần đội ngũ hỗ trợ sau triển khai của nhà cung cấp rất quan trọng.

Lời khuyên khi lựa chọn phần mềm quản lý nhà cung cấp
Lời khuyên khi lựa chọn phần mềm quản lý nhà cung cấp

Thứ hai là thời gian triển khai dự án. Doanh nghiệp cần quyết định liệu có cần triển khai ERP toàn diện hay chỉ áp dụng cho một số lĩnh vực nhất định, chẳng hạn như kho hàng, tài chính. Phạm vi triển khai như thế nào sẽ ảnh hưởng đến thời gian và nguồn lực của doanh nghiệp.

Doanh nghiệp nên xây dựng mục tiêu cụ thể, có thể đo lường được và chọn giải pháp ERP phù hợp. Trong quá trình sử dụng, doanh nghiệp cần theo dõi, đánh giá hiệu quả của dự án có bám sát mục tiêu hay không để đánh giá nhà cung cấp.

Thứ ba là mức độ phù hợp với quy định pháp luật Việt Nam

Hệ thống ERP cần đảm bảo khả năng tích hợp và tùy chỉnh để tuân thủ chuẩn mực kế toán trong nước. Trong đó, module kế toán tổng hợp đóng vai trò trung tâm, tiếp nhận dữ liệu từ các phân hệ khác và ghi nhận bút toán tự động. Tuy nhiên, nhiều doanh nghiệp lo ngại sự khác biệt giữa chuẩn kế toán Việt Nam và cấu hình mặc định của ERP, từ hệ thống tài khoản, quy trình phân bổ chi phí, cách hạch toán thuế, cho đến quy định kết chuyển và xác định lợi nhuận. Nếu phần mềm không được điều chỉnh phù hợp, doanh nghiệp có thể đối mặt với sai lệch báo cáo tài chính, rủi ro thuế và chi phí điều chỉnh rất lớn.

Thứ tư, trình độ của nhà tư vấn, triển khai sản phẩm phần mềm quản lý nhà cung cấp ERP

Nhà tư vấn ERP phải có kiến thức chuyên sâu về quy trình nghiệp vụ, chức năng cơ bản và cách vận hành của hệ thống quản lý nhà cung cấp. Nhà tư vấn cần hiểu rõ các đặc điểm, yêu cầu riêng của từng doanh nghiệp của ngành nghề khác nhau, để có thể tư vấn và triển khai phù hợp.

Sau khi thu thập yêu cầu, nhà tư vấn sẽ thiết lập và tùy chỉnh phần mềm ERP cho phù hợp với quy trình nghiệp vụ khác nhau của mỗi doanh nghiệp. Tiến hành đào tạo, hướng dẫn nhân viên sử dụng hệ thống ERP hiệu quả. Đơn vị tư vấn cũng sẽ thực hiện test, kiểm thử để cải thiện hệ thống trong quá trình triển khai.

Cuối cùng, không kém phần quan trọng là năng lực trình độ đội ngũ nhân viên.

Các nhân viên lớn tuổi hoặc thiếu kỹ năng về công nghệ có thể cảm thấy lo lắng về việc mất đi vị thế nếu phải sử dụng phần mềm mới. Một số nhân viên còn chưa có khả năng thích ứng và học hỏi. Sự khác biệt về quan điểm và cách làm việc giữa các nhân viên có thể dẫn đến xung đột khi triển khai phần mềm quản lý. Một số người có thể ủng hộ việc áp dụng công nghệ mới, trong khi những người khác lại phản đối.

Người quản lý dự án cần có kỹ năng điều phối và ra quyết định tốt để giải quyết những mâu thuẫn và phản ứng tiêu cực từ nhân viên. Doanh nghiệp cần có chiến lược truyền thông, đào tạo và thuyết phục nhân viên đoàn kết, chấp nhận sự thay đổi tích cực.

Trên thị trường hiện nay, các phần mềm có tính năng quản lý nhà cung cấp cũng sẽ tích hợp cùng với tính năng quản lý bán hàng tạo thành một hệ thống quản lý bán hàng hoàn chỉnh. Nếu bạn cũng đang tìm hiểu về phần mềm quản lý bán hàng, hãy tham khảo Hệ thống quản lý bán hàng: TOP 6 tiêu chí quan trọng khi xây dựng. 

4. TOP 3 phần mềm quản lý nhà cung cấp tốt nhất 2025

Khi thị trường ngày càng cạnh tranh, việc lựa chọn phần mềm quản lý nhà cung cấp phù hợp sẽ giúp doanh nghiệp vận hành hiệu quả và giảm thiểu chi phí. Trên thị trường hiện tại, bạn có thể tham khảo 3 phần mềm sau, điểm chung của các phần mềm này đó là cung cấp đầy đủ các tính năng của một phần mềm quản lý nhà cung cấp. 

4.1. Phần mềm quản lý nhà cung cấp Nhanh.vn

Phần mềm quản lý bán hàng Nhanh.vn là một phần mềm có tích hợp tính năng quản lý nhà cung cấp nhằm giúp các doanh nghiệp tiết kiệm chi phí giúp doanh nghiệp quản lý và cập nhật thông tin nhà cung cấp hiệu quả. Cụ thể, phần mềm sẽ giúp doanh nghiệp:

  • Dễ dàng lọc, quản lý hàng hóa theo từng nhà cung cấp.
  • Báo cáo doanh thu sản phẩm theo từng nhà cung cấp. 
  • Kiểm soát thu chi - công nợ với từng nhà cung cấp. (hỗ trợ với các doanh nghiệp có sử dụng tính năng Kế toán)

Giao diện quản lý nhà cung cấp của phần mềm Nhanh.vn 

Một phần mềm quản lý nhà cung cấp có giao diện cơ bản như sau: 

(1) Tính năng thêm mới nhà cung cấp

Doanh nghiệp có thể dùng 2 cách để thêm mới nhà cung cấp:

Cách 1: Thêm mới nhà cung cấp, nhà phân phối trực tiếp từ phần mềm

Thêm mới nhà cung cấp
 Thêm mới nhà cung cấp

Bạn truy cập vào module Sản phẩm-> chọn Nhà cung cấp -> Chọn Thêm mới -> Click tiếp Thêm mới

Điền các thông tin của nhà cung cấp như tên và số điện thoại nhà cung cấp rồi Lưu thông tin nhà cung cấp vào danh sách của phần mềm.

Cách 2: Doanh nghiệp thực hiện thêm nhanh nhà cung cấp ở bước Nhập kho

Nhấn "+" ở giao diện nhập kho, nhập các trường thông tin của nhà cung cấp và ấn Lưu để hoàn tất.

Cách 3: Nhập từ Excel

  • Bước 1: Nhấn vào module Sản phẩm -> Chọn Nhà cung cấp -> Chọn Thêm mới -> Nhập từ Excel, hoặc truy cập giao diện như bên dưới.
  • Bước 2: Tải file mẫu excel và điền đầy đủ thông tin vào những cột tương tự như hình dưới.
  • Bước 3: Tải file Import đã nhập liệu lên hệ thống và theo dõi tiến độ import đến khi đạt 100%.

Sau khi file đã được upload thành công, hệ thống sẽ thông báo thành công và nếu Trường hợp thành công, doanh nghiệp cần kiểm tra lại danh sách nhà cung cấp đã được nhập lên.

(2) Tính năng tạo sản phẩm nhà cung cấp

Tính năng tạo sản phẩm dùng để theo dõi thông tin sản phẩm nhập của nhà cung cấp nào, để có thể xem các báo cáo tồn kho lọc theo từng nhà cung cấp,  đổi trả hàng hoặc bảo hành với nhà cung cấp. Người dùng có thể truy cập vào module Sản phẩm -> Chọn Nhà cung cấp -> Chọn Sản phẩm nhà cung cấp.

tính năng tạo sản phẩm nhà cung cấp
Tính năng tạo sản phẩm nhà cung cấp

Doanh nghiệp có thể gắng sản phẩm với nhà cung cấp trực tiếp trên phần mềm hoặc tải lên file Excel.

Cách 1: Thêm trực tiếp trên phần mềm:

  • Bước 1: Người dùng truy cập vào module Sản phẩm -> Chọn Nhà cung cấp -> Chọn Sản phẩm nhà cung cấp -> Chọn tiếp Thêm mới -> Chọn Thêm sản phẩm nhà cung cấp.
  • Bước 2: Điền các thông tin cơ bản của Nhà cung cấp và chọn loại hàng: Hình thức lấy hàng ký gửi hay mua hết,... Chọn các sản phẩm mà bạn muốn gắn cho nhà cung cấp để hiển thị danh sách liệt kê ở bảng bên dưới.
Thêm sản phẩm nhà cung cấp trực tiếp trên phần mềm
Thêm sản phẩm nhà cung cấp trực tiếp trên phần mềm
  • Bước 3: Sau khi điền các thông tin, chọn Lưu để hoàn tất.

Cách 2: Import file sản phẩm muốn gắn theo nhà cung cấp từ file Excel

  • Bước 1: Chọn Module Sản phẩm -> Chọn Nhà cung cấp -> Chọn Sản phẩm nhà cung cấp -> Chọn Thêm mới -> Import sản phẩm
  • Bước 2: Tải file mẫu, nhập thông tin vào những trường doanh nghiệp cần hiển thị theo ngành hàng kinh doanh.
  • Bước 3: Tải file Import lên hệ thống và theo dõi tiến độ hoàn tất 100% là thành công.
Import gắn sản phẩm theo nhà cung cấp từ file Excel
Import gắn sản phẩm theo nhà cung cấp từ file Excel

Giải pháp quản lý nhà cung cấp - Nhanh.vn

  • Dễ dàng lọc, quản lý hàng hóa theo từng nhà cung cấp
  • Báo cáo doanh thu sản phẩm theo từng nhà cung cấp
  • Kiểm soát thu chi - công nợ với từng nhà cung cấp
https://nhanh.vn/register?refcode=pos

4.2. gAMSPro 4.0

Phần mềm gAMSPro 4.0 là công cụ hỗ trợ hiệu quả cho doanh nghiệp trong việc quản lý tập trung thông tin và đánh giá nhà cung cấp, từ đó đưa ra quyết định lựa chọn đối tác phù hợp khi triển khai các hoạt động mua sắm tài sản, bảo trì, sửa chữa hoặc thực hiện các dự án xây dựng.

Phần mềm có những lợi ích như:

  • Kiểm soát chi phí, giảm thiểu rủi ro tiềm ẩn trong quá trình tìm kiếm nhà cung cấp, đồng thời đảm bảo chất lượng sản phẩm từ phía nhà cung cấp và tối ưu hóa giá trị tài sản doanh nghiệp trong dài hạn.
  • Cung cấp thông tin tổng quan và chi tiết về từng nhà cung cấp, hỗ trợ doanh nghiệp lựa chọn đối tác cung cấp phù hợp với nhu cầu và tiêu chuẩn vận hành.
  • Cho phép doanh nghiệp theo dõi báo cáo đánh giá, nắm bắt tình trạng và hiệu suất của từng đối tác qua các kỳ đánh giá định kỳ.
  • Đưa ra cái nhìn toàn diện và chuẩn xác, hỗ trợ doanh nghiệp trong việc ra quyết định có nên tiếp tục hợp tác hay tìm đối tác thay thế phù hợp

Qua đó những tính năng nổi bật của phần mềm là:

  • Quản lý danh sách nhà cung cấp: Thông tin nhà cung cấp như tên, liên hệ, địa chỉ, lĩnh vực hoạt động… được quản lý, lưu trữ đầy đủ và tập trung một lần duy nhất. Khi người dùng thực hiện các nghiệp vụ như nhập tài sản, hợp đồng, phiếu gọi hàng, công cụ lao động… hệ thống sẽ tự động liên kết dữ liệu nhà cung cấp mà không cần nhập lại, đảm bảo tính nhất quán và tiết kiệm thời gian thao tác. Thông tin này sẽ được nhập một lần duy nhất
  • Đánh giá nhà cung cấp: Phần mềm quản lý nhà cung cấp gAMSPro đưa ra 4 tiêu chí cơ bản nhất để doanh nghiệp đánh giá nhà cung cấp khách quan và chuẩn hóa là Giao hàng (Tài sản, công cụ lao động có được giao đúng hẹn? Tình trạng hàng hóa có nguyên vẹn khi nhận hàng?); Chất lượng (Chất lượng có đúng với cam kết ban đầu giữa hai bên không?); Bảo hành (Nhà cung cấp bảo hành nhanh hay chậm? Sau khi được bảo hành, chất lượng hàng hóa, dịch vụ có đảm bảo không?), Khiếu nại (Nhà cung cấp xử lý các khiếu nại của doanh nghiệp như thế nào?)
  • Tạo kỳ đánh giá: Việc đánh giá nhà cung cấp sẽ được thực hiện định kỳ theo từng đợt thay vì chỉ một lần duy nhất, nhằm theo dõi sự ổn định về năng lực và hiệu quả hoạt động. Phần mềm hiển thị danh sách các nhà cung cấp cần được đánh giá, đồng thời kết hợp với dữ liệu lịch sử để tính toán chỉ số “Tỷ lệ tái ký hợp đồng từ XXX%”.
Giao diện phần mềm gAMSPro 4.0
Giao diện phần mềm gAMSPro 4.0

4.3 Mobiwork DMS

MobiWork DMS là giải pháp quản lý kênh phân phối doanh nghiệp, giám sát vị trí của nhân viên bán hàng, báo cáo viếng thăm, lộ trình di chuyển,  Giám sát chấm công đi kèm vị trí, quản lý khách hàng, giao việc, quản lý công việc, đặt đơn hàng qua thiết bị di động. Ngoài những tính năng cơ bản trên, phần mềm còn có thể xử lý và quản lý đơn đặt hàng, báo cáo doanh số, chỉ tiêu bán hàng, quản lý công nợ, tồn kho, theo dõi tiến độ và KPIs…

Phần mềm Mobiwork DMS
Phần mềm Mobiwork DMS

Ngoài ra, phần mềm còn hỗ trợ tạo môi trường trao đổi thông tin liên tục giữa lãnh đạo, bộ phận giám sát và đội ngũ nhân viên bán hàng thông qua tính năng bình luận ở các điểm bán, điểm phân phối. Với chuỗi quy mô lớn nhiều cơ sở, chi nhánh thì tính năng truyền thông tin này sẽ giúp cấp quản lý kịp thời hỗ trợ nhân viên trong những chương trình, sự kiện, các vấn đề vượt quá khả năng xử lý, lên kế hoạch phát triển phù hợp.

Đáng chú ý, phần mềm này hoạt động trên nền tảng di động và PC với hệ điều hành iOS và Android, người dùng có thể chọn nền tảng tiện lợi.

Với mô hình phân phối rộng, bạn có thể tham khảo thêm TOP 5 phần mềm quản lý đại lý - nhà phân phối tốt nhất 2025 để có góc nhìn toàn diện hơn.

Phần mềm quản lý nhà cung cấp là công cụ chiến lược để giảm sai sót, kiểm soát chi phí và nâng cao hiệu quả hợp tác với các nhà cung cấp. Khi chọn giải pháp phù hợp, nhà bán hàng có thể tối ưu quy trình kinh doanh, góp phần tạo lợi thế cạnh tranh cho doanh nghiệp của mình. 

social
5/5 (1 vote)

Nhanh.vn - Phần mềm bán hàng đa kênh

Tốt nhất, được sử dụng nhiều nhất
Hơn 100.000 cửa hàng đã tin dùng
Dùng thử miễn phí

CÔNG TY CỔ PHẦN NHANH.VN

Địa chỉ: Tầng 2 phòng 206 Tòa nhà GP Invest, Số 170 đường La Thành, Phường Ô Chợ Dừa, Thành phố Hà Nội, Việt Nam.

Số Giấy CNĐKDN: 0108824877, đăng kí lần đầu ngày 17/07/2019. Nơi cấp: Sở kế hoạch và đầu tư thành phố Hà Nội - Phòng đăng kí kinh doanh

Địa chỉ văn phòng:

Tầng 2 phòng 206 Tòa nhà GP Invest, Số 170 đường La Thành, Phường Ô Chợ Dừa, Thành phố Hà Nội, Việt Nam

Tầng 3, Số 70 Lữ Gia, Phường 15, Quận 11, Thành phố Hồ Chí Minh

Tài khoản ngân hàng:

Ngân hàng thương mại cổ phần Tiên Phong (TPBank)

Số tài khoản: 22823456666

Chủ tài khoản: Công ty cổ phần Nhanh.vn

Tải mobile app: Nhanh.vn

Nhanh.vn Android App Nhanh IOS App

Tài liệu cho developer

API Documentation

Lĩnh vực kinh doanh:

- Phần mềm quản lý bán hàng

- Thiết kế website

- Cổng vận chuyển

Điều khoản và chính sách và chính sách sử dụng các dịch vụ phần mềm